院长邮箱
员工邮箱
互联网医院
OA登录
  • 首页
  • 医院概况
    医院简介
    办院方针
    医院大事记
  • 医院新闻
    医院动态
    医疗案例
    媒体聚集
    庚玖院报
    通知公告
  • 就诊指南
    就医流程
    住院须知
    价格公示
    退费须知
  • 科研教育
    科研教育
  • 联系我们
    联系方式
    投诉建议
    人才招聘

医院新闻

NEWS CENTER

  • 医院动态
  • 医疗案例
  • 媒体聚集
  • 庚玖院报
  • 通知公告
您当前的位置:首页 > 医院新闻 > 通知公告

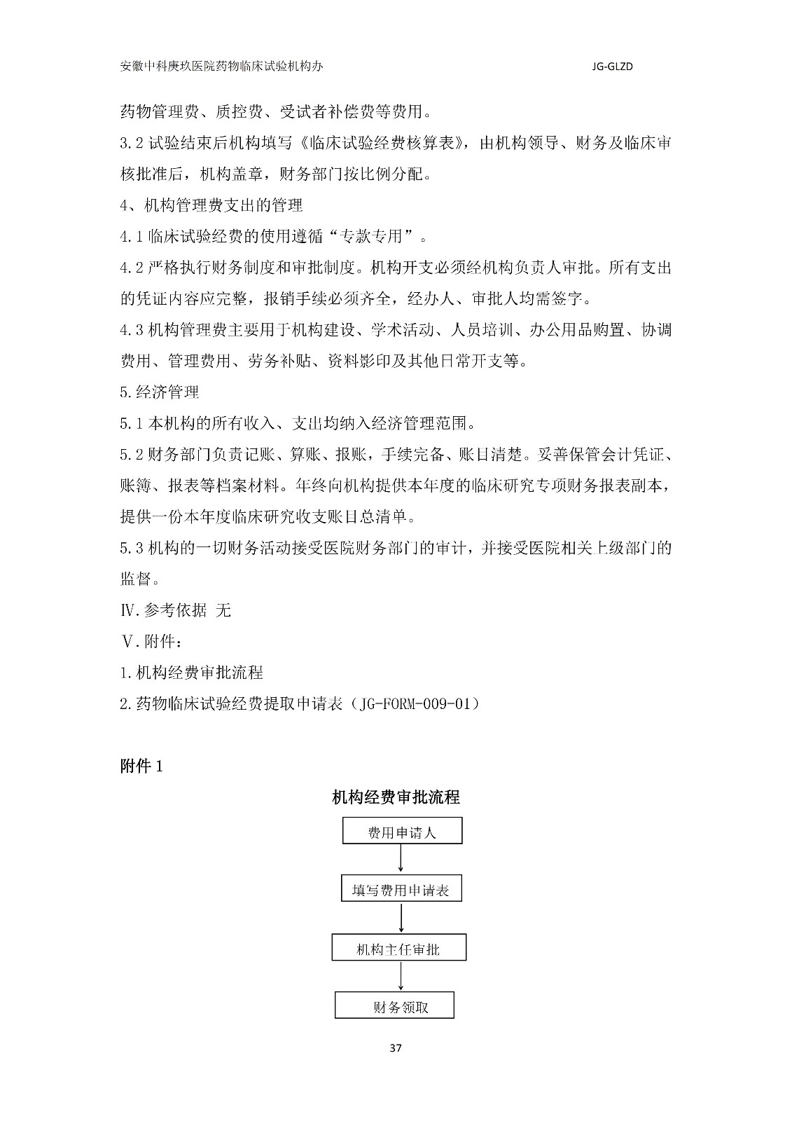
药物临床试验机构管理制度

发布时间:2026-04-20

联系方式:0551—67551232

 

返回列表
上一条:药物临床试验机构标准操作规程
下一条:关于调整医院药物临床试验机构及办公室人员的通知
医院概况
医院简介
办院方针
医院大事记
医院新闻
医院动态
医疗案例
媒体聚集
庚玖院报
通知公告
就诊指南
就医流程
住院须知
价格公示
退费须知
科研教育
科研教育
联系我们
联系方式
投诉建议
人才招聘
服务号|预约挂号
名医宝
订阅号
健康咨询
Copyright© 2021安徽中科庚玖医院有限公司All Rights Reserved 皖ICP备19003765号-3